Agentul de la ghișeu poate crea un ordin de intervenție în 3 pași succesivi:
1. Informații despre consumator
- Căutarea unui consumator prin introducerea numelui, adresei de e-mail și/sau a numărului de telefon folosind butonul Search for Consumer.
- Actualizarea informațiilor consumatorului după ce a fost găsit.
- Crearea unui nou consumator dacă nu se găsește niciun rezultat, completând cel puțin câmpurile obligatorii.

Interfață de căutare sau creare a unui consumator
2. Informații despre produs
Obiectiv :
Acest pas permite căutarea unui produs deja asociat consumatorului sau crearea unuia nou pe baza informațiilor disponibile.
Interfață de căutare sau introducere a produsului
Selectarea unui produs existent din lista asociată consumatorului (produsele deja preluate vor apărea).

Căutarea unui produs folosind referința sa comercială.
Crearea unui produs nou completând câmpurile necesare.
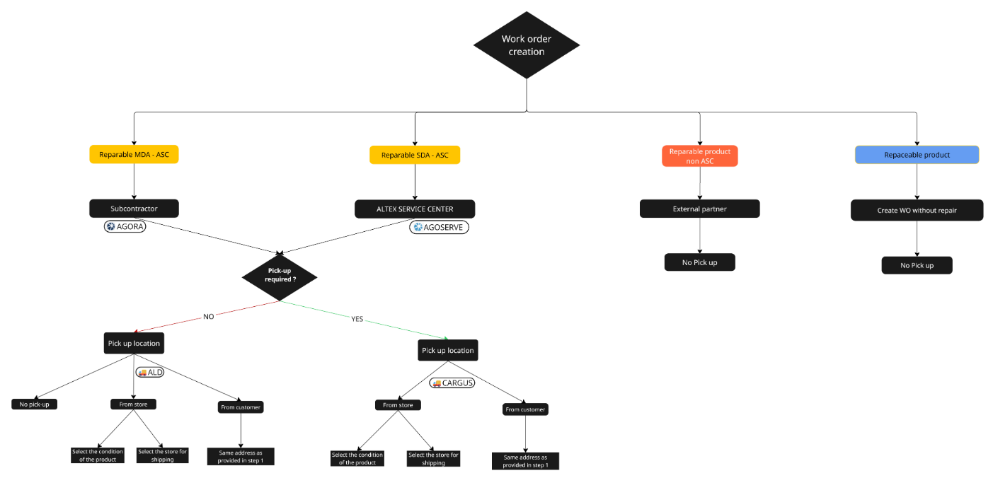
A/ Cazuri de preluare în funcție de tipul produsului
a/ Produse reparabile
Reparație internă (SDA)
Produsul este preluat direct de ASC (Altex Service Center).
▪️ Exemplu de referință produs:LAPX507UAEJ830
Subcontractare ASC (MDA)
Altex apelează la subcontractare deoarece nu repară produsele GEM.
Subcontractorul trebuie selectat dintr-o listă.
▪️ Exemplu de referință produs:LZFVO10008
Reparație de către un partener extern
SDA sau MDA preluat de o companie externă (diferită de ASC).
▪️Exemplu de referință produs:CSA765KXBJAMP
Produse externe în afara garanției sau în prelungirea garanției:
Când tipul reparației este diferit de „în garanție”, fluxul depinde de tipul produsului:
- Dacă produsul este un SDA, acesta va fi gestionat de Centrul de Service Altex: produsul este tratat ca un produs intern și urmează același proces ca un ordin de lucru intern (WO intern).
- Dacă produsul este un MDA, acesta va fi gestionat de unul dintre subcontractanții aprobați. Produsul este atunci considerat subcontractat și urmează același comportament ca un ordin de lucru subcontractat (WO subcontractat).
b/ Produse înlocuibile
Unele produse nu sunt reparabile, dar pot fi înlocuite.
Crearea ordinului de intervenție este posibilă chiar și fără proces de reparație.
▪️Exemplu de referință produs: UST1002973
Cazuri diferite de tipuri de intervenție
B / Opțiuni de preluare a produsului
Câmpul Pick-up location indică originea produsului ce urmează a fi preluat:
Pick up from customer: produsul este preluat de la consumator
Pick up from store: produsul este preluat de la ghișeu

Când se selectează "Pick up from store", apare un nou câmp cu o listă derulantă ce permite alegerea altui magazin.
Implicit, magazinul asociat contului conectat este selectat.
Aceste câmpuri sunt esențiale pentru generarea automată a documentului de transport.
Transportatorul utilizat depinde de tipul produsului:
Cargus pentru SDA
ALD pentru MDA
3. Descrierea defecțiunii
Descrierea defecțiunii este obligatorie (minimum 20 de caractere)
Comentariul este opțional

Pagina de rezumat
După completarea pașilor de creare a ordinului de intervenție, utilizatorul accesează o pagină de rezumat care permite verificarea tuturor informațiilor înainte de validare.
Acțiuni posibile:
Modificare: revenire la pasul anterior pentru corectare sau completare
Anulare: anularea creării cererii de intervenție
Confirmare creare: validarea cererii; apare un mesaj de confirmare cu numărul ordinului generat

Confirmarea creării ordinului de intervenție
După confirmare, o notificare afișează numărul WO generat. Utilizatorul are apoi două opțiuni:
Creare nou ordin de intervenție: redirecționează către pagina de pornire pentru o nouă solicitare
Vizualizare ordin creat: redirecționează către interfața de urmărire, afișând fișa corespunzătoare
Pop-up de confirmare cu opțiuni de navigare
Crearea WO în funcție de produs și gestionarea preluării
A fost de ajutor articolul?
Grozav!
Mulțumim pentru feedback
Ne pare rău! Nu am putut fi de ajutor
Mulțumim pentru feedback
Feedback trimis
Apreciem efortul dumneavoastră și vom încerca să modificăm articolul